把老外干懵了。。

早上睁眼,一堆推送,全是美股在线教育板块biubiubiu。。。
在线教育这条线,我们在新东方在线创出历史新高的时候发了个新闻,没有特别重视。因为上周A股在线教育概念表现十分惊人,从底部到昨天的高点涨了接近30%,行情已经十分汹涌了。

但是没想到,老外的反应这么慢,中概股里全是假洋鬼子瞎搞,昨晚美股相关的在线教育都被狠狠的拉了一波。。。51Talk大涨21%,流利说大涨15%,而上市不到半年的网易有道再次大涨近40%,两天股价就暴涨了80%上去。。这是什么神仙行情!
看网易有道这两天80%的涨幅的走势,很像是咱们自己人在大A没炒过瘾,直接去美股搞正宗的在线教育股去的,把老外都干得有点懵。。

疫情持续之下,国内大中小学都面临着较长时间的停课。在“停课不停教,停课不停学”方向的指导和有关部门的推动下,在线教育这个方向,现在是风口上的猪,是近期最受益的几个方向之一。但市场情绪热成这样子,还是有点出乎小伙伴意料的。
小组仔细梳理了一下A股目前明确表示自己涉足在线教育行业的上市公司,跟大伙聊一聊靠谱的在线教育公司大概都有哪些,大伙可以关注一下。
在线教育这个概念刚出现的时候,还是搞网上课件为主,后来3G、4G网络逐渐普及,移动互联网的大潮下,今天的线上视频授课模式才渐渐兴起,直播授课也开始出现在大伙的视野之中,真正开始发展了起来。
尤其是近几年来,在线教育行业更是迎来了一个飞速发展的阶段,渗透率不断提升。
根据市场调研机构的统计,18年国内在线教育市场的规模已经高达1432个亿,同比增速高达45.8%,用户规模达到2.1亿人,同比增速38%,已经有了相当巨大的受众群体。
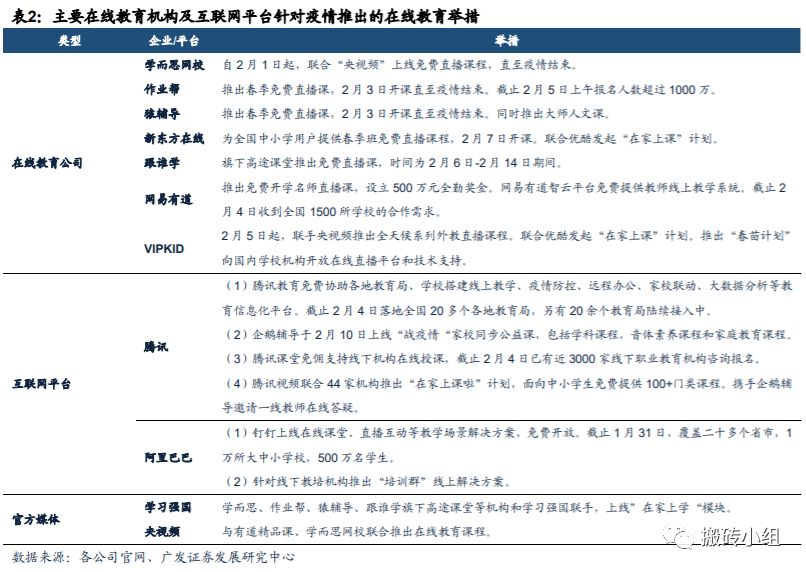
最近yq影响,教育部门下发春季学期延迟开学通知,各地的学校纷纷延迟开学,公务员考试等对应时间也被延迟,在“停课不停学,停课不停教”的原则下,鼓励学生的学习向线上转移,有关教育资源也在向线上迁移,各家在线教育公司受到罕见的重视,纷纷推出了对应课程和服务,走到了风口上。
贴张主要教育机构和互联网平台最近推出的在线教育举措,大伙感受一下?:

不过大伙应该也能注意到,因为未实现盈利等方面的原因,大多数正宗的在线教育标的都在港股或者美股上市,比如有道、比如新东方在线,比如跟谁学,距离大伙的距离反而有点远。
而离大伙最近的A股在线教育概念股,小组仔细扒了一下,发现了不少猫腻。这里面认真做事的靠谱的有,打擦边球的也有不少,很有点一言难尽的意思。
虽然市场里大伙普遍不挣钱,但不挣钱和不挣钱也是有区别的。小组理解的“靠谱”可以从两个维度来看:
1、公司掌握的渠道资源。
在线教育行业发展到今天,已经有一些巨头出现了,一拍脑袋就扎进去搞在线教育的,最后被一顿胖揍的可能性很大。这个维度下,靠谱的公司有两种。
一是传统的线下巨头布局线上的,比如说新东方和好未来这种,依托线下积累的巨量客户资源、师资力量和知名度,是真的能搞出一番事业来的;
二是纯在线教育起家,走互联网打法的,比如跟谁学、作业帮、猿辅导这种,在资本的扶持下,通过不断烧钱获取流量和用户,已经打出一定知名度的。
2、具体的商业模式。
都打着在线教育的名号,但很多公司做的,其实是挂羊头卖狗肉的事情。
比如说某家声称自己是在线教育概念的公司,其实是搞校园卡和考试评价测试系统的;比如说某家公司的在线教育,其实只有一个报名在线上,具体上课还要到线下的小区去上课的,这是个鬼的在线教育啊。。
疫情对在线教育是利好,但对搞校园卡的能有啥子好处,对这种线下校区的,更是难以形容。。
上面这两个维度,掌握的渠道资源不太好量化,大伙根据自己日常生活中的经验,应该已经能作出判断。
对这次明确参与“停课不停教,停课不停学”的有关上市公司,以及市场比较关注的在线教育概念股,小组把他们具体的在线教育业务模式和参与的角度做了个整理,小组做了个整理,结果如下?:

大A跟在线教育概念沾边的公司不少,这两天有很多公司出了公告,表示自己跟在线教育相关。但仔细一瞅就会发现,打擦边球鱼目混珠的公司不少,很多公司搞的“在线教育”,真的一言难尽。
敲黑板一下,这条线最好的公司,要么在港股,要么在美股,国内的在线教育不要太当真。小组纯研究,利益不相关。股市有风险,投资需谨慎哈~


红包又来啦,快来试试手气吧!
点击文末“阅读原文”获取红包口令,在公众号菜单栏回复口令参与抽奖!另外每天参与互动被翻了评论的读者都会获得8.88特别幸运包喔!
明天还是一样,截至明天中午12点多少在看,就发多少红包,赶快行动吧~

