【小组·每日热点速递0330】重磅,方向已指明!

今日热点
1、四大报头版

2、近日领导召开了重磅会议,为宏观经济做出了重要的定调,并指明了方向。会议指出,要抓紧研究提出积极应对的一揽子宏观政策措施,适当提高赤字率,发行特别国债,增加地方专项债券规模,引导贷款市场利率下行,保持流动性合理充裕。总结下就是两个字—宽松,3月份国际降息潮背景下,我们MLF、LPR都按兵不动,给之后留下了足够的子弹。


重要公告
【调研公告】

创业慧康近日迎来269家机构的调研,今天我们帮大家简单梳理下调研的情况:
【公告精选】
1、用友网络:公司2019年实现营收85.1亿元,同比增长10.5%,净利为11.83亿元,同比增长93.3%,公司拟每10股转增3股并派现2.6元。其中,公司云服务业务实现收入19.7亿元,同比增长131.6%,继续保持高速增长。
2、冠城大通:公司拟分拆所属子公司大通新材在上交所主板上市,本次分拆上市完成后,公司仍将维持对大通新材的控股权。通过分拆,公司准备将大通新材打造成为下属电磁线的研发和销售业务的独立上市平台。但“下属”两个字,使得这事褪色了一些。。
3、华友钴业:公司子公司华海新能源与浦项化学签订《N65前驱体长期购销合同》,预估总金额为72亿元-76亿元,占公司2019年营收的38%-40%。该合同用于国际欧美高端汽车供应链,将增强公司在锂电新能源产业链中的综合竞争力。
4、鸿达兴业:公司子公司江苏金材科技生产的口罩产品通过了 FDA 和 CE 的认证,标志着公司生产的口罩产品具备美国、欧盟认证的研发、制造和建立国际质量体系的能力。
5、乐普医疗:公司全资子公司北京乐普自主研发的XG抗体检测试剂盒取得了美国FDA应急使用授权准入,获得美国市场销售资格。同时,控股子公司深圳乐普研发的手持红外测温仪获得欧盟CE认证,取得欧盟市场准入资格。
6、红塔证券:公司2019年实现净利润8.38亿元,同比增长116.72%,拟每10股派发现金红利1元。公司拟向全体股东配股募资总额不超过80亿元,配售比例为每10股配不超过3股,用于发展FICC业务等,该事项仍需监管部门核准。刚上市才8个月,又募资,还是通过配股这种吃相难看的方式。。
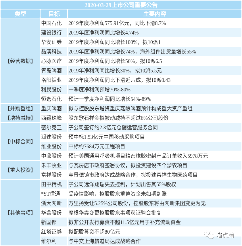
【公告集锦】

盘前必读


今日福利


