【小组·每日热点速递0312】满汉全席,今天别错过!

今日热点
1、四大报头版

2、昨日领导召开了重要会议,确定了应对YQ影响,稳外贸稳外资的新举措;要求更好发挥专项再贷款再贴现政策作用,支持YQ防控保供和企业纾困发展。此外会议还指出,要抓紧出台普惠金融定向降准措施,并额外加大对股份制银行降准力度。自国际降息潮以来,央妈还是保持按兵不动的姿态,连续多日没有任何操作,看起来像是在憋大招。
中信证券指出,预计最早在3月16日,普惠金融降准有望落地,MLF利率预计也将小幅下行,“双降”值得期待!此外,政策宽松的窗口大概率会在二季度打开,届时存款基准利率及存款准备金率均有望下调,带动LPR利率较明显地下降,预计全年准备金率还有100个基点的下调空间。就我们这个底子,美国得羡慕的翻白眼。。
3、昨日首发的易方达高端制造及东方红启东三年持有混合两只产品成为了“秒光基”,合计募集金额近百亿。加上本周一发行的汇添富中盘积极成长、易方达中证科技50ETF,本周已有4只基金一日售罄。市场现在真不缺钱,缺的就是稳定和信心。。
4、高盛表示,相信标普500的牛市将会很快结束,预计今年年中的目标点位是2450点,按照昨天收盘价,还有10%的空间,他喊之前是15%。。这老哥真是猛,前几天喊油价可能还要跌43%,现在又来空美股。估计“那个男人”都快没时间骂鲍威尔了。。
5、外资通过深股通净卖出近74亿元,创历史最高纪录。看了下净卖出名单,深股通靠前的都是些曾经炙手可热的科技大白马,外资现在避险首选就是剁浮盈大的那些科技股,深股通和沪股通的倒挂也快从个例变成常态了。
6、昨日海底捞在微博表示,首批85家餐厅将在3月12日正式恢复营业,提供堂食。在一波YQ的冲击下,不少根基不深的餐饮业都没熬过来,海底捞这种家大业大的几乎安然无恙。

重要公告
【调研公告】

楚江新材近日迎来了75家机构的调研,今天我们帮大家简单梳理下调研的情况:
【公告精选】
1、定增专栏
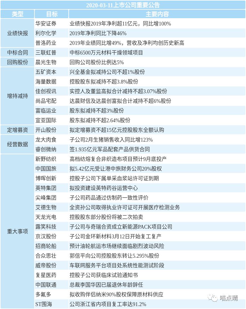
【公告集锦】

盘前必读


题目说的满汉全席在这里!今天可转债彻底打开了闸门,一次性有六家可供申购,饥肠辘辘的小伙伴千万别错过啊。。
搜特转债说下,由于最近股价的异常波动,使得转股价值比较低,但是我们看了下,当前AA评级的可转债价格没有低于100元的,最便宜的亚太转债是102元,转股价值才50.58,所以综合看还是给了搜特转债较高的评级。
现在依旧是可转债申购的蜜月期,没啥说的干就完了,申购前多搓几遍手,对了,听说点在看有助于提高中签率哦![]()


今日福利
