【小组·每日热点速递0227】下跌过后,机构有话说

今日热点
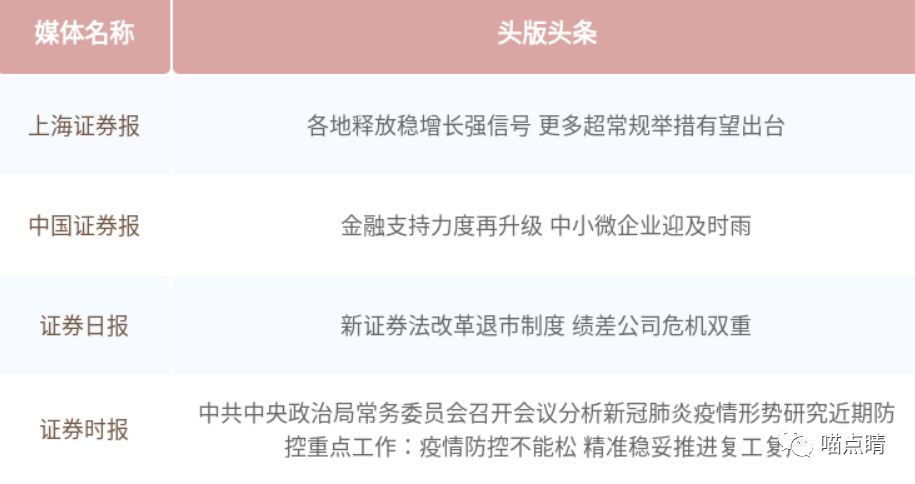
1、四大报头版

2、昨天市场迎来了大幅调整,A股果然还是那个A股,同样的戏码就是不会连续上演,很多人翘首以盼再次V型,结果发现是个倒N。。

其实这就像是两军交战,多方刚刚动用重兵打了一场漂亮的反击战,还没休息够就想再打一次,属实难了点,况且多方已经连续进攻多日了。面对这样的现状市场的分歧开始多了起来,不少机构都表达了自己的看法。
中信建投表示,科技板块回调约10%之后,高估值状态得到了一定的调整。产业的发展和业绩实现将驱动科技板块重新上行。回调之后,投资者可以在三条主线中择机布局:第一,产业景气上行、流动性政策支撑的科技板块。第二,随着企业逐渐复工,此前需求被压缩的消费行业。第三,受益于资本市场改革与流动性充裕的券商板块。
鹏华基金认为流动性宽松仍是当前行情最大驱动力,目前仍在蜜月阶段。流动性宽松格局成为市场结构性行情演绎的重要推手,而定增等资本市场政策的松绑进一步助推了短期市场风险偏好。
某百亿级别私募表示,成长股前期积累了不错涨幅,此次下跌是受外围疫情扩散影响下的正常回调,不必过于恐慌。周期股的短期反弹,更多是对逆周期调节政策加码基建稳增长的反应,但上涨空间有限,长期来看,新基建才是重要的发力方向。
总的来看还是比较乐观的,但共识就是要在有逻辑的板块中寻找机会,未来的结构化会更明显,只有精兵强将才能笑到最后。
3、最近外围被YQ折腾够呛,截至当前,韩国累计确诊1261,日本189人,公主号705,意大利470人,美国确诊60人,伊朗确诊139人。欧洲重灾区意大利关闭850家电影院,在威尼斯拍摄的《碟中谍7》也停拍。阿汤哥躺枪了。。
4、近日,中证协对证券公司2019年度经营数据进行了统计。证券公司未经审计财务报表显示,133家证券公司2019年度实现营业收入3604.83亿元,2019年度实现净利润1230.95亿元,120家公司实现盈利。今年应该会更好。。
5、近日,巴菲特表示已将今年慈善午餐时孙宇晨赠送他的比特币和波场币交给了慈善机构。之前巴老也表示了,他永远不会持有加密货币。孙宇晨随后在推特上回应称:“巴菲特只有我赠与的比特币和波场币,目前为止回报率为20%!” 一个硬塞一个转赠,这画风属实有点跳脱。。

重要公告
【调研公告】

光韵达近日迎来了38家机构的调研,下面我们帮大家简单梳理下调研的情况:
【公告精选】
1、定增专栏
宁德时代:公司拟定增募集资金不超200亿元,用于宁德时代湖西锂离子电池扩建项目、江苏时代动力及储能锂离子电池研发与生产项目(三期)、电化学储能前沿技术储备研发项目及补充流动资金。200亿,大手笔啊。。
沃施股份:公司拟非公开发行募集资金总额不超11.09亿元,用于购买中海沃邦10%股权、偿还济川控股借款、偿还银行贷款、补充流动资金。
佳都科技:公司拟募集不超29.8亿元资金,用于补充公司流动资金。公司控股股东拟认购10.5亿元,实际控制人拟认购金额为5000万元。
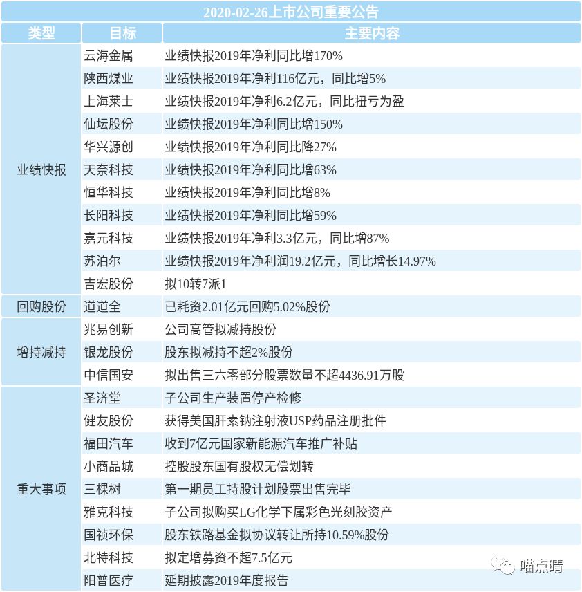
北特科技:公司拟募集不超过7.5亿元资金,用于新能源汽车空调压缩机项目和补充流动资金。
麦迪科技:公司拟募集不超10亿元资金,用于补充公司流动资金。公司控股股东拟认购5亿元。
2、牧原股份:公司2019年净利润61.14亿元,同比增长1075.37%,营收202.2亿元,同比增长51.04%,拟10转7派5.5元。去年的养猪大户都赚嗨了。。。
3、仙坛股份:公司2019年全年实现净利润10亿元,同比增长149.72%。受鸡肉供给紧张和需求替代影响,白羽肉鸡行业景气度持续攀升,公司鸡肉产品销售价格同比上升,导致营业利润及利润总额较上年度大幅增加。隔壁养鸡的也很嗨。。
4、上海莱士:公司2019年度归属于上市公司股东的净利润6.20亿元,同比实现扭亏为盈。2019年度公司逐步退出风险投资,同比减少投资损失约19.61亿元,对业绩的影响较大。血制品大佬在这些年投资失败后学会了一个道理:认清能力圈。。。
4、金科文化:公司已与华为签署了关于HMS的合作协议,未来公司产品也将上线华为AppGallery等应用市场。在此之前,公司参股公司研发的VR游戏《绝命战场VR》已参与华为云VR计划,该游戏产品已与华为云VR系统初步完成了对接测试。
5、雅克科技:公司子公司与LG化学签署业务转让协议,约定以约合3.35亿元的价格购买LG化学下属的彩色光刻胶事业部相关资产。交易完成后,公司可以获取彩色光刻胶的关键技术,在生产经营上减少对国外企业的依赖,并且填补国内相关技术的空白。
【公告集锦】

盘前必读



今日福利


